Bạn có thể chuyển sang phiên bản mobile rút gọn của Tri thức trực tuyến nếu mạng chậm. Đóng

Tiền số sụp đổ không phải tin buồn với kinh tế thế giới

Thị trường tiền mã hóa khép kín và không có nhiều liên kết với hệ thống tài chính truyền thống như ngân hàng. Đây là lý do các scandal tiền số không tác động tới kinh tế toàn cầu.

Các công ty tiền số không tiếp xúc quá nhiều tới ngân hàng hay tài chính truyền thống. Ảnh: Bloomberg.

Theo Wall Street Journal, sự sụp đổ của thị trường tiền mã hóa năm nay hội tụ đầy đủ mọi dấu hiệu của một cuộc khủng hoảng ngân hàng cổ điển: rút tiền, bán tháo, phản ứng dây chuyền. Tuy nhiên, điều đặc biệt của vụ sụp đổ này là không có sự hiện diện của ngân hàng.

Trong hồ sơ phá sản của hàng loạt nền tảng tiền mã hóa như Voyager, Celsius, Three Arrows hay FTX, nhà đầu tư khó có thể tìm thấy bất kỳ ngân hàng nào nằm trong danh sách chủ nợ lớn.

Ngay cả khi hồ sơ phá sản không hoàn toàn rõ ràng, chúng vẫn có thể phản ánh phần nào những chủ nợ lớn nhất đều là người dùng hoặc những công ty liên quan đến tiền mã hóa khác. Nói cách khác, các công ty tiền mã hóa đang hoạt động trong môi trường khép kín, có kết nối sâu sắc với nhau và không có nhiều liên hệ với hệ thống tài chính truyền thống.

Điều này có thể giải thích lý do vì sao một loại tài sản từng có vốn hóa thị trường lên tới 3.000 tỷ USD sau khi bốc hơi 72% giá trị và kéo theo làn sóng phá sản của một loạt công ty trung gian không có tác động rõ rệt đến hệ thống tài chính.

Hệ thống ngân hàng thứ 2

“Không gian tiền mã hóa phần lớn là hình tròn. Sau khi các công ty tiền mã hóa nhận tiền gửi từ nhà đầu tư, họ sẽ vay, cho vay và giao dịch với chính họ. Họ không tương tác với các công ty liên kết với kinh tế thực”, Gary Gorton, nhà kinh tế của Đại học Yale và Jeffery Zhang, giáo sư luật từ Đại học Michigan, lưu ý trong một nội dung sắp xuất bản.

Tiền mã hóa từ lâu đã được quảng bá như một giải pháp thay thế, không bị kiểm soát, ẩn danh và dễ tiếp cận hơn ngân hàng và tiền tệ truyền thống. Tuy nhiên, hệ sinh thái phát triển của chúng về cơ bản không có nhiều khác biệt với ngân hàng với những hoạt động huy động tiền gửi và cho vay.

“Các nền tảng cho vay tiền mã hóa đã tái hiện hình ảnh ngân hàng. Nếu một thực thể tham gia vào hoạt động vay và cho vay thì về mặt kinh tế, nó tương đương một ngân hàng ngay cả khi không được gắn nhãn là một”, Gorton và Zhang nhận định.

Cũng giống hệ thống ngân hàng, tiền mã hóa được sử dụng làm đòn bẩy và được kết nối với nhau, từ đó dễ bị suy yếu và có khả năng lây lan.

khung hoang tien ma hoa,  cong ty tien so,  ftx sup do anh 1

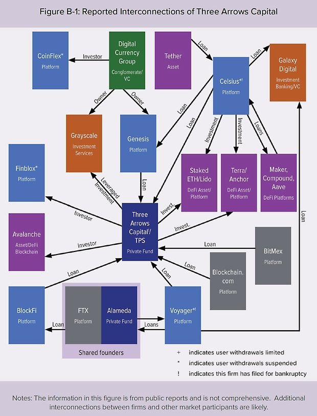
Mối quan hệ rối rắm giữa các công ty tiền số được liên kết bởi hoạt động vay, cho vay và đầu tư. Ảnh: WSJ.

Cuộc khủng hoảng năm nay bắt đầu vào tháng 5 khi stablecoin UST sụp đổ do các nhà đầu tư bán tháo tài sản hỗ trợ cho nó là token LUNA. Tin đồn Celsius thua lỗ vì đầu tư UST và LUNA đã dẫn đến tình trạng đánh mất thanh khoản, buộc công ty phải đệ đơn xin bảo hộ phá sản.

Three Arrows, một quỹ phòng hộ tiền mã hóa đã đầu tư vào LUNA, bị thanh lý. Khoản lỗ từ hoạt động cho Three Arrows vay và sự lây lan từ Celsius cũng buộc Voyager phải nộp đơn bảo hộ phá sản.

Trong khi đó, công ty liên kết với FTX là Alameda Research từng giao dịch Voyager. Alameda và Celsius cũng từng có sự tiếp xúc với nhau. Tuy nhiên, chính mối liên kết giữa FTX và Alameda đã châm ngòi cho đợt khủng hoảng tiếp theo.

Giống như nhiều nền tảng, FTX đã phát hành tiền mã hóa của chính mình - FTT. Việc Binance, một nền tảng lớn khác, báo bán tháo số FTT nắm giữ đã gây ra phản ứng dây chuyền với FTX. Trong khi đó, FTT lại là danh mục tài sản chính của Alameda.

Genesis Global Capital, một công ty cho vay tiền điện tử khác từng tiếp xúc với cả Three Arrows và Alameda, đã tạm dừng rút tiền và tìm kiếm tiền mặt bên ngoài sau sự sụp đổ của FTX. Hay BlockFi, một công ty cho vay tiền điện tử khác có tiếp xúc với FTX và Alameda, cũng chuẩn bị nộp đơn phá sản.

Không đóng vai trò trong kinh tế thực

Cuộc sụp đổ dây chuyền gợi nhớ đến kỷ nguyên tự do của các ngân hàng giai đoạn 1837-1863. Việc các ngân hàng tự phát hành tiền giấy trước rủi ro lừa đảo gia tăng đã kích hoạt làn sóng rút tiền và ngừng rút tiền.

Dẫu vậy, khác với tiền mã hóa, cuộc khủng hoảng này có tác động mạnh tới hoạt động kinh doanh.

Việc đầu tư vào tiền mã hóa đã đẩy các quỹ đầu tư mạo hiểm, hưu trí và khách hàng cá nhân rơi vào thua lỗ. Nhưng điều này không gây tổn thất hay đe dọa khả năng thanh toán của các tổ chức cho vay lớn cũng như sự ổn định của hệ thống tài chính toàn cầu.

Vẫn có một số ngân hàng cung cấp dịch vụ lưu ký, thanh toán và bảo trợ cho các stablecoin của công ty tiền số. Một số ngân hàng nhỏ khác phục vụ cho các công ty tiền số thậm chí bị ảnh hưởng bởi dòng tiền.

Song, tài chính truyền thống không có nhiều động cơ để xây dựng mối liên kết với tiền mã hóa.

Trên thực tế, không giống trái phiếu chính phủ, các khoản thế chấp, cho vay thương mại hay thậm chí công cụ phái sinh, tiền mã hóa không đóng vai trò gì trong nền kinh tế thực.

Rủi ro từ tiền mã hóa đã đẩy lùi các nhà đầu tư tài chính chính thống như Warren Buffett hay Giám đốc điều hành JPMorgan Jamie Dimon. Nhưng theo thời gian, tình thế nhiều khả năng sẽ thay đổi, không phải vì tiền mã hóa đang trở nên hữu ích mà vì nó tạo rất nhiều lợi nhuận cho các nhà đầu cơ.

Thung lũng Silicon hết thời?

Làn sóng sa thải gõ cửa hàng loạt công ty công nghệ Mỹ. Thung lũng Silicon đang đối mặt với đợt thanh lọc nhân sự lớn nhất lịch sử.

Giá Bitcoin trượt dài

Tình hình dịch bệnh tại Trung Quốc đe dọa chuỗi cung ứng toàn cầu và có khả năng đẩy lạm phát lên cao. Điều này tạo sức ép lớn lên thị trường tiền mã hóa vốn đang dễ tổn thương.

Độc giả có thể tìm thêm nhiều câu chuyện truyền cảm hứng về những gương doanh nhân thành công, kinh nghiệm điều hành doanh nghiệp và những kiến thức mới mẻ thời đại 4.0 ở tuyển tập sách của Zing tại Tủ sách kinh tế

Con bao sa thai chua ket thuc hinh anh

Cơn bão sa thải chưa kết thúc

0

Khi bối cảnh kinh tế toàn cầu thay đổi buộc các công ty công nghệ hướng tới mục tiêu tăng trưởng bền vững, hoạt động cải tổ bộ máy nhân sự có thể kéo dài sang giữa năm sau.

Ngọc Phương Linh

Bạn có thể quan tâm