Bạn có thể chuyển sang phiên bản mobile rút gọn của Tri thức trực tuyến nếu mạng chậm. Đóng

TL;DR

Quy trình '4 tầng - 1 trung tâm' để ứng phó khi dịch thay đổi về chất

Để tránh tình trạng quá tải y tế khi số ca mắc Covid-19 tăng cao, GS Nguyễn Thiện Nhân kiến nghị quy trình “Phân loại người nhiễm - 4 tầng điều trị - 1 trung tâm điều phối”.

de xuat giai phap moi dieu tri benh nhan Covid-19 anh 1

Theo GS Nguyễn Thiện Nhân (nguyên Ủy viên Bộ Chính trị, nguyên Bí thư Thành ủy TP.HCM), dịch Covid-19 ở Việt Nam đang bùng phát rất mạnh và tình hình dịch đã có thay đổi về chất. Vì vậy, cần thêm những giải pháp chống dịch mới.

Zing giới thiệu bài viết của GS Nguyễn Thiện Nhân về nội dung này.

I. Tình hình Việt Nam từ 1/2020 đến nay: Dịch đã thay đổi về chất

Từ 23/1/2020 đến 12/5/2021: Việt Nam là nước có lây nhiễm, một số tỉnh, thành phố trong ngắn hạn có dịch (số người điều trị/1 triệu dân lớn hơn 10), song về tổng thể chưa là nước có dịch, vì chỉ số số người đang được điều trị ở các cơ sở y tế trên 1 triệu dân luôn nhỏ hơn 10.

- Với các chỉ số như: Tổng số người đã mắc Covid-19 đến ngày 12/5/2021 là 3.571, số ca nhiễm mới bình quân mỗi ngày từ tháng 2/2020 đến tháng 4/2021 là 7,7 người/ngày, số người điều trị ở các bệnh viện không quá 10 người/1 triệu dân, số người chết là 36, tỷ lệ người chết trên số người nhiễm là 1% (thế giới là 2-3%), Việt Nam là một trong 20 nước phòng, chống dịch tốt nhất thế giới.

de xuat giai phap moi dieu tri benh nhan Covid-19 anh 2

GS Nguyễn Thiện Nhân, nguyên Ủy viên Bộ Chính trị, nguyên Bí thư Thành ủy TP.HCM. Ảnh: Việt Linh.

- Ngày 13/5/2021: Việt Nam bước vào trạng thái cả nước có dịch với tổng số người đã nhiễm là: 3.658, tổng số người đang điều trị là 984 người (tương đương 10,1 người trên 1 triệu dân), số tỉnh, thành phố có dịch là 12.

- Từ 13/5/2021 đến 24/7/2021: Tình hình dịch Covid-19 ở Việt Nam đã thay đổi về chất: Số ca nhiễm mới một ngày tăng từ 87 ngày 13/5/2021 lên 9.200 ngày 24/7/2021, gấp hơn 100 lần so với ngày 13/5/2021 và gấp 1.100 lần mức bình quân 7,7 người/ngày của giai đoạn 1/2020-4/2021. Số người đang điều trị tại các bệnh viện tăng từ 984 người ngày 13/5/2021 lên 75.000 người ngày 24/7/2021, gấp hơn 77 lần ngày 13/5/2021.

Ngày 27/4/2021, cả nước chỉ có 7 tỉnh, thành phố có dịch, chiếm 11% số các tỉnh, thành cả nước (63), nhưng đến 24/7/2021 là 47 tỉnh, thành phố, chiếm gần 75%.

Có thể nói từ ngày 27/4/2021 đến 25/6/2021, làn sóng lây nhiễm thứ 4 bắt đầu, xuất hiện dịch trên cả nước và dịch tăng nhẹ, còn từ 25/6/2021 đến nay, dịch bùng phát rất mạnh.

Trong tháng 6/2021, Bắc Giang và Bắc Ninh là khu vực trung tâm dịch lớn nhất cả nước, với số người đang được điều trị ngày 17/6/2021 là 5.052 người, chiếm hơn 70% tổng số người đang được điều trị của cả nước.

Tháng 7/2021, TP.HCM là khu vực trung tâm dịch lớn nhất cả nước. Quy mô số người đang được điều trị ở TP.HCM ngày 20/7/2021 là 38.516 người, chiếm gần 70% cả nước, gấp hơn 7,6 lần quy mô của Bắc Giang và Bắc Ninh ngày 17/6/2021.

de xuat giai phap moi dieu tri benh nhan Covid-19 anh 3

de xuat giai phap moi dieu tri benh nhan Covid-19 anh 4

Tình hình dịch Covid-19 của Việt Nam.

II. Các giải pháp mới trong giai đoạn hiện nay

Trước thực tế dịch Covid-19 đã thay đổi về chất và yêu cầu phải giảm tải cho hệ thống y tế của các địa phương và cả nước, để ngành y tế hoạt động bền vững và chăm lo toàn diện cho sức khỏe nhân dân chúng ta phải bổ sung một số giải pháp mới phòng chống dịch.

Từ thực tiễn của một số địa phương và kinh nghiệm các nước, tôi thấy có thể xem xét một số giải pháp mới sau đây:

II.1. Tổ chức lại việc điều trị người nhiễm: Chuyển từ mô hình đưa 100% người nhiễm (F0) vào các bệnh viện sang mô hình đưa khoảng 35% số người nhiễm vào bệnh viện

Vừa qua, nhận thức của chúng ta nói chung là để phòng chống dịch, phải phát hiện kịp thời số người nhiễm mới (F0) và đưa đi cách ly, điều trị tất cả F0 ở các bệnh viện đang có hoặc bệnh viện dã chiến được xây dựng mới.

Khi quy mô số người nhiễm mới mỗi ngày còn thấp, tổng số người đang được điều trị còn thấp, thì việc đưa tất cả F0 đi điều trị ở các bệnh viện là khả thi. Nhưng hiện nay tình hình đã khác hẳn và không thể tiếp tục làm như vậy.

Từ 23/1/2020 đến 13/5/2021, mỗi ngày cả nước có bình quân 7,7 người nhiễm mới. Ngày 13/5/2021 có 87 người nhiễm mới và đến 24/7/2021 đã có 9.200 người nhiễm mới - gấp 105 lần ngày 13/5/2021 và gấp 1.100 lần bình quân giai đoạn trước ngày 13/5/2021.

Với tốc độ này, hơn 8.000 người nhiễm mới một ngày, nếu cứ 5 ngày chúng ta có thể xây thêm một bệnh viện 2.000 giường để điều trị bệnh nhân Covid-19, thì trong thời gian này số người nhiễm mới (F0) tăng thêm hơn 40.000 người, gấp 20 lần số giường bệnh mới được tạo thêm. Hệ thống y tế sẽ quá tải trầm trọng ở các địa phương có dịch nặng, không thể đưa tất cả người mắc Covid-19 vào các bệnh viện, cho dù có xây dựng thêm nhiều bệnh viện mới.

Hướng giải quyết mâu thuẫn này là tổ chức lại việc điều trị bệnh nhân Covid-19 phù hợp với đặc điểm bệnh học.

Theo kinh nghiệm một số nước ở châu Âu thì:

+ Khoảng 65% số người nhiễm sẽ tự khỏi, không cần điều trị (bệnh rất nhẹ).

+ Khoảng 20% người nhiễm cần điều trị để nâng sức đề kháng, hạn chế tác dụng bất lợi của các bệnh nền và các bệnh khác của bệnh nhân Covid-19 (bệnh nhẹ).

+ Khoảng 10% người nhiễm cần điều trị chuyên sâu về Covid-19 là những người bệnh ở mức độ trung bình (bệnh trung bình).

+ Khoảng 5% người nhiễm cần điều trị tích cực, có các thiết bị đặc thù, là các bệnh nhân nặng, trong đó khoảng 2-3% có thể tử vong (bệnh nặng).

de xuat giai phap moi dieu tri benh nhan Covid-19 anh 5

Theo GS Nguyễn Thiện Nhân, hệ thống y tế sẽ quá tải trầm trọng ở các địa phương có dịch nặng, không thể đưa tất cả người nhiễm Covid-19 vào các bệnh viện. Ảnh: Duy Hiệu.

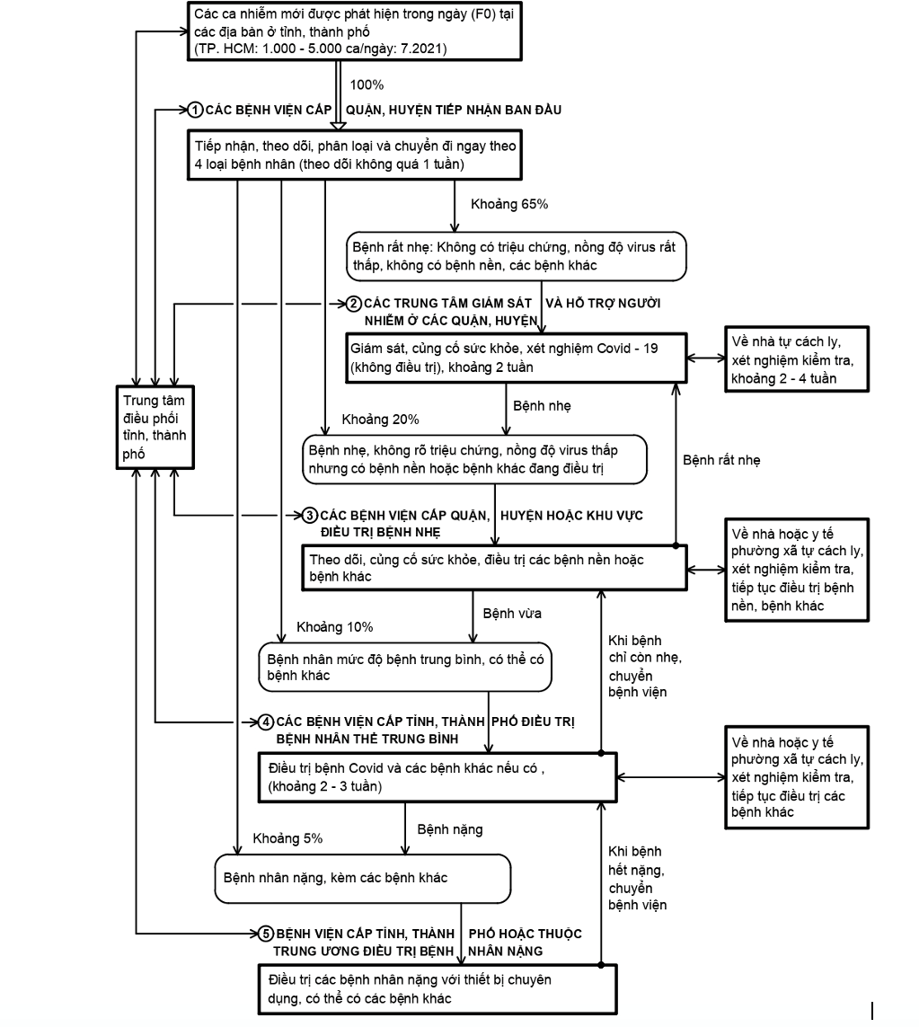
Phù hợp với cơ cấu bệnh nhân Covid-19 như vậy, mà theo đánh giá của một số chuyên gia y tế Việt Nam, đặc điểm bệnh học người nhiễm Covid-19 ở Việt Nam cũng tương tự, tôi kiến nghị quy trình điều trị người nhiễm Covid-19 là “Phân loại người nhiễm - 4 tầng điều trị - 1 trung tâm điều phối” ở các tỉnh, thành phố của Việt Nam. Mô hình này hoạt động như sau:

- Sau khi người nhiễm được khẳng định là dương tính qua xét nghiệm được chuyển ngay về các bệnh viện tuyến quận, huyện để theo dõi, phân loại theo 4 nhóm:

Nhóm 1: Bệnh rất nhẹ (không có triệu chứng, nồng độ virus thấp, không có các bệnh khác); Nhóm 2: Bệnh nhẹ (triệu chứng không rõ ràng, nồng độ virus thấp, có các bệnh khác cần điều trị); Nhóm 3: Bệnh mức độ trung bình, có thể có bệnh khác đi kèm; Nhóm 4: Bệnh nặng và ngay sau đó được chuyển về 4 loại cơ sở sau đây:

1. Trung tâm giám sát và hỗ trợ người nhiễm ở các quận, huyện tiếp nhận các bệnh nhân rất nhẹ (Tầng 1): Đây không phải là các cơ sở điều trị, chỉ có chức năng giám sát sức khỏe, nâng đỡ sức khỏe cho người nhiễm rất nhẹ, kiểm tra nồng độ virus. Nếu sau 7-10 ngày, sức khỏe người bệnh tiếp tục ổn định, nồng độ virus thấp, không có nguy cơ lây nhiễm đáng kể, thì sẽ chuyển về nhà cách ly tiếp một thời gian và tự theo dõi (khoảng 2-3 tuần).

Còn nếu qua kiểm tra tình hình sức khỏe xấu đi, từ bệnh rất nhẹ chuyển thành bệnh nhẹ, thì sẽ chuyển ngay đến các bệnh viện tuyến quận, huyện điều trị bệnh nhẹ. Sau 1-2 tuần, hầu hết số bệnh nhân rất nhẹ này sẽ được trả về gia đình, Trung tâm sẵn sàng tiếp nhận tiếp các người mắc Covid-19 thể rất nhẹ.

Bằng cách thiết lập các Trung tâm giám sát này, chúng ta sẽ tiếp nhận khoảng 65% số người nhiễm ở quận huyện, cách ly họ với cộng đồng, không còn nguy cơ lây nhiễm cho cộng đồng, giảm tải rất lớn cho các bệnh viện. Các trung tâm giám sát và hỗ trợ người nhiễm có thể sử dụng các cơ sở vật chất khác nhau để thực hiện nhiệm vụ của mình: Trường học, khách sạn, ký túc xá, bệnh viện dã chiến, khu chung cư chưa bàn giao…

Tùy theo tình hình dịch mà quy mô các trung tâm này ở những quận, huyện là khác nhau, song có nhiệm vụ là tiếp nhận sớm gần 2/3 số người nhiễm (F0) mới được phát hiện, không đưa về bệnh viện.

Ở nơi dịch nặng, mỗi phường, xã có thể có 1 trung tâm như vậy. Nhân lực của trung tâm y tế phường, xã là lực lượng quản lý và vận hành trung tâm giám sát này. Trong trường hợp cần thiết, có thể bổ sung từ cấp quận, huyện hoặc tỉnh, thành phố.

de xuat giai phap moi dieu tri benh nhan Covid-19 anh 6

Bệnh viện dã chiến số 5 đặt tại Thuận Kiều Plaza là một trong những nới tiếp nhận những người đến điều trị Covid-19 ở TP.HCM. Ảnh: Phạm Ngôn.

2. Bệnh viện quận, huyện hoặc khu vực tiếp nhận các bệnh nhân nhẹ (Tầng 2): Đây là các cơ sở điều trị đa khoa hiện nay, được hỗ trợ một số bác sĩ, điều dưỡng chuyên khoa nhiễm, để điều trị các bệnh nhân Covid-19 nhẹ, nhất là khi họ có bệnh nền hoặc đang phải điều trị một số bệnh khác.

Như vậy thực chất, trọng tâm của các cơ sở này là điều trị các bệnh khác cho bệnh nhân có “bệnh nền” là nhiễm SARS-CoV-2 thể nhẹ để sau đó họ tự khỏi nhiễm. Khi bệnh nhân đã chuyển từ bệnh nhẹ thành rất nhẹ, họ có thể được chuyển về các trung tâm giám sát hoặc về nhà, tự cách ly tiếp, để giảm tải cho các bệnh viện điều trị bệnh nhân nhẹ.

Nếu bệnh nhân chuyển từ bệnh nhẹ thành trung bình, họ sẽ được chuyển sang các bệnh viện cấp tỉnh, thành phố điều trị bệnh nhân trung bình để điều trị tiếp. Khoảng 20% người mắc Covid-19 (F0) có thể được điều trị ở các bệnh viện đa khoa tuyến huyện hoặc khu vực.

3. Bệnh viện cấp tỉnh, thành phố tiếp nhận các bệnh nhân Covid-19 mức trung bình (Tầng 3): Đây là các bệnh viện chuyên khoa hoặc đa khoa cấp tỉnh, thành phố hoặc bệnh viện tư nhân có lực lượng y bác sĩ và thiết bị phù hợp để tiếp nhận khoảng 10% số người nhiễm (F0) là bệnh nhân thể bệnh trung bình.

Tùy theo tình hình dịch ở địa phương mà họ được tăng cường nhân lực và thiết bị để có thể đủ sức điều trị bệnh nhân mức trung bình, nhất là kết hợp điều trị bệnh nền và bệnh khác của bệnh nhân Covid-19.

Khi điều trị có kết quả tốt, bệnh nhân trở thành bệnh nhẹ, họ được chuyển về các bệnh viện cấp quận huyện điều trị bệnh nhân nhẹ hoặc về nhà tự cách ly một thời gian, để giảm tải cho bệnh viện cấp tỉnh, thành phố. Còn nếu một số ít bệnh nhân trở thành nặng, họ sẽ được chuyển ngay về các bệnh viện điều trị bệnh nhân nặng của tỉnh, thành phố hoặc của Trung ương đóng trên địa bàn hoặc ở cùng khu vực.

de xuat giai phap moi dieu tri benh nhan Covid-19 anh 7

Đề xuất quy trình điều trị các F0 phù hợp với cơ cấu bệnh của người nhiễm Covid -19 “Phân loại người nhiễm, 4 tầng điều trị, một trung tâm điều phối”.

4. Bệnh viện cấp tỉnh, thành phố hoặc thuộc Trung ương tiếp nhận các bệnh nhân Covid-19 nặng (Tầng 4): Đây là các bệnh viện có đội ngũ bác sĩ chuyên khoa giỏi, trang bị đủ các thiết bị đặc thù như giường điều trị tích cực (ICU), máy theo dõi bệnh nhân, máy thở chức năng cao, ECMO, máy lọc máu liên tục, hệ thống oxy dòng cao, X-quang di động, siêu âm màu… để có thể điều trị các bệnh nhân nặng, chiếm khoảng 5% số người mắc Covid-19, nhất là khi họ có bệnh nền và bệnh khác đồng thời.

Trên cơ sở dự báo số người mắc mới Covid-19 trong thời gian 1-2 tháng tới ở địa phương, có thể xác định quy mô điều trị cần thiết của các bệnh viện này để chuẩn bị sẵn sàng, đáp ứng nhu cầu điều trị các bệnh nhân nặng.

- Mô hình điều trị người nhiễm SARS-CoV-2 “Phân loại người nhiễm - 4 tầng điều trị” đòi hỏi phải theo dõi chặt chẽ, kịp thời tình hình người nhiễm mới được đưa tới các Trung tâm giám sát, hỗ trợ người nhiễm và bệnh viện điều trị bệnh nhân nhẹ, trung bình, nặng, việc chuyển người nhiễm cả hai chiều - chuyển khi nặng lên, chuyển khi bệnh nhẹ hơn và luân chuyển ngang người nhiễm, giữa các trung tâm giám sát, hỗ trợ người nhiễm và bệnh viện để tránh quá tải của các đơn vị này.

- Vì vậy cần có một Trung tâm điều phối để cả hệ thống điều trị “Phân loại người nhiễm - 4 tầng điều trị” hoạt động hiệu quả cao, tạo điều kiện cho hệ thống y tế hoạt động bền vững, chăm lo sức khỏe toàn diện cho nhân dân.

II.2. Tổ chức phòng chống dịch theo phương châm 5 tại chỗ

Phương châm 4 tại chỗ khi phòng chống thiên tai “chỉ huy tại chỗ; lực lượng tại chỗ; phương tiện, vật tư tại chỗ và hậu cần tại chỗ” là rất cần thiết và đã phát huy tác dụng trong thời gian qua.

Tuy nhiên, khi phải phòng, chống dịch Covid-19 năm 2020 tại TP.HCM, diễn biến dịch ở quận huyện, phường xã là khác nhau, trách nhiệm của lực lượng y tế, công an, quân đội, giao thông, truyền thông, giáo dục, UBND, cấp ủy các cấp là rất khác nhau, có đặc thù nhưng phải được phối hợp kịp thời, đồng bộ, tương xứng với tình hình dịch và dự báo dịch sắp tới, thì cần bổ sung một phương châm là: Nhiệm vụ tại chỗ.

Tương ứng với tình hình thực tế diễn biến của dịch, người đứng đầu của các lực lượng, các cấp phải xác định rõ: Để phương án tổng thể của thành phố, quận huyện và phường xã phòng chống dịch thành công thì nhiệm vụ của ngành mình, đơn vị mình, quận huyện, phường xã mình là gì, từ đó chủ động chỉ đạo triển khai giải pháp sáng tạo để thực hiện, không phải chờ cấp trên chỉ đạo phải làm gì.

"Chống dịch như chống giặc" mà chỉ chờ cấp trên chỉ đạo phải làm gì thì không thắng được giặc. Vì vậy, từ đầu năm 2020, thành phố đã thực hiện phương châm 5 tại chỗ. Trước tình hình dịch cấp bách như hiện nay, việc thực hiện 5 tại chỗ là hữu ích với mọi địa phương.

II.3. Cần có tiêu chí định lượng cho mục tiêu chống dịch và kiểm soát dịch

Thực tế hơn 1 năm qua cho thấy, khi có lây nhiễm ở các tỉnh, thành phố thì cách tổ chức phòng chống dịch là khác nhau, nhận định về việc một tỉnh, thành phố là “vùng dịch” cũng khác nhau, do đó việc xử lý công dân, phương tiện giao thông từ địa phương này đến địa phương kia cũng khác nhau.

Khi mức độ lây nhiễm giảm, việc nhận định là đã hết dịch hay đã kiểm soát được dịch chưa cũng khác nhau, dẫn đến việc tiếp tục duy trì các hoạt động phòng, chống dịch cũng khác nhau.

Sở dĩ có tình hình này là vì cho đến nay, các cơ quan quản lý Nhà nước Trung ương chưa đưa ra tiêu chí định lượng: Thế nào là một địa phương (tỉnh, thành phố, quận, huyện) có dịch, thế nào là có dịch nhẹ, trung bình, dịch nặng, thế nào là kiểm soát được dịch và thế nào là hết dịch, bước vào trạng thái tình hình mới.

Do không có các tiêu chí định lượng này, các địa phương lúng túng khi xác định nhiệm vụ tại chỗ công tác phòng chống dịch của mình là gì; mục tiêu công tác phòng, chống dịch ở địa phương tại từng thời điểm cụ thể là gì; đánh giá việc phòng, chống dịch là đạt yêu cầu hay không, đến mức nào.

Nhiều nước ở châu Âu đang dùng tiêu chí: Số người nhiễm mới 7 ngày gần nhất trên 100.000 dân để xác định nguy cơ dịch, mức độ dịch để từ đó triển khai các giải pháp phòng chống dịch phù hợp.

II.4. Cần một gói hỗ trợ tài chính để phòng chống dịch, đảm bảo mức sống tối thiểu cho nhân dân và bảo vệ năng lực phát triển kinh tế sau dịch

Với quy mô dịch hiện nay lớn hơn rất nhiều so với năm 2020, chưa biết dịch trên thế giới sẽ kéo dài đến lúc nào, thì việc có gói hỗ trợ tài chính để thực hiện công tác phòng, chống dịch cho năm 2021-2022 là rất cần thiết: Để mua sắm trang thiết bị y tế, mua và sản xuất vaccine. Tuy nhiên khi dịch kéo dài, phải áp dụng các biện pháp hạn chế đi lại, thu hẹp sản xuất kinh doanh, sẽ có 2 hậu quả:

- Đời sống của nhân dân ngày càng khó khăn, do không có việc làm và thu nhập.

- Các doanh nghiệp ngừng hoạt động, không trả được nợ vay ngân hàng, sau 6 tháng sẽ ngày càng có nhiều doanh nghiệp phá sản.

Để tạo điều kiện cho phát triển kinh tế trong và sau dịch, cần hỗ trợ các doanh nghiệp để họ có thể duy trì năng lực sản xuất (thiết bị, máy móc, người lao động, chuyên gia) vì nếu đã phá sản thì đây là quá trình không đảo ngược được.

Sau phá sản, họ không thể thành lập lại doanh nghiệp và hoạt động như trước. Vì vậy chúng ta cần đưa ra mục tiêu: Phải bảo vệ được bao nhiêu (70%, 80%, 90%) năng lực sản xuất, kinh doanh của đất nước đến cuối 2021, đến giữa và cuối 2022 để khi dịch qua rồi, quá trình phục hồi kinh tế có thể diễn ra nhanh chóng.

Như vậy Chính phủ nên trình Quốc hội một gói hỗ trợ tài chính có 3 mục tiêu: Ngành y tế đủ năng lực tổ chức phòng, chống dịch Covid-19 lâu dài; Người dân có mức sống tối thiểu khi còn dịch; Nền kinh tế bảo vệ được năng lực sản xuất cơ bản ở các ngành nghề, lĩnh vực, địa bàn trọng điểm trong suốt quá trình có dịch.

II.5. Triển khai quyết liệt ngoại giao vaccine và sản xuất vaccine trong nước

Theo thống kê số vaccine mà 27 nước Liên minh châu Âu và 5 nước Anh, Mỹ, Nhật, Canada và Australia đã đặt hàng sản xuất năm 2021 là hơn 7 tỷ liều, trong khi dự báo lượng vaccine được sản xuất toàn thế giới năm 2021 cũng chỉ khoảng 7 tỷ liều. Như vậy lượng vaccine cho hơn 150 nước còn lại của thế giới có thể đặt hàng sản xuất năm 2021 là không nhiều.

Trong hoàn cảnh đó, ngoại giao vaccine rất quan trọng và sản xuất vaccine trong nước từ năm 2021 có ý nghĩa quyết định đối với việc đạt miễn dịch cộng đồng năm 2022. Vaccine Nanocovax do Công ty Việt Nam Nanogen sản xuất có thể hoàn thành thử nghiệm toàn bộ trên 13.000 người tham gia trong tháng 8/2021, từ đó có thể xem xét cấp phép khẩn cấp sản xuất vaccine Nanocovax từ 9/2021.

Đây sẽ là bước tiến đột phá trong việc chủ động tiêm vaccine cho 70% người Việt Nam, đạt miễn dịch cộng đồng vào đầu năm 2022. Đồng thời, cần quan tâm nghiên cứu sản xuất thuốc chữa bệnh Covid-19 và đặt hàng mua kịp thời ở nước ngoài.

Làm thế nào để Việt Nam có 100 triệu liều vaccine trong 2-4 tháng tới?

Nếu Việt Nam gặp lãnh đạo EU và Chính phủ của 5 nước Anh, Mỹ, Canada, Australia và Nhật đàm phán, chúng ta có thể nhanh chóng có được số lượng lớn vaccine.

Giải pháp tối ưu để dập dịch trên toàn quốc khi nguồn vaccine hạn chế

Đề xuất giải pháp đột phá để dập dịch, giáo sư Nguyễn Thiện Nhân nhấn mạnh lộ trình tiêm vaccine tối ưu, không dàn trải mà dứt điểm từng tỉnh, thành theo mức độ dịch hiện nay.

Dang tin sai ve bau cu Quoc hoi, nguoi phu nu bi phat 7,5 trieu hinh anh

Đăng tin sai về bầu cử Quốc hội, người phụ nữ bị phạt 7,5 triệu

0

Ngày 10/3, Phòng An ninh Chính trị nội bộ, Công an thành phố Hà Nội, cho biết vừa xử lý trường hợp đăng tải bình luận bịa đặt, sai sự thật trên mạng xã hội, gây hoang mang dư luận liên quan đến bầu cử đại biểu Quốc hội khóa XVI và HĐND các cấp nhiệm kỳ 2026-2031.

GS Nguyễn Thiện Nhân

Bình luận

Bạn có thể quan tâm